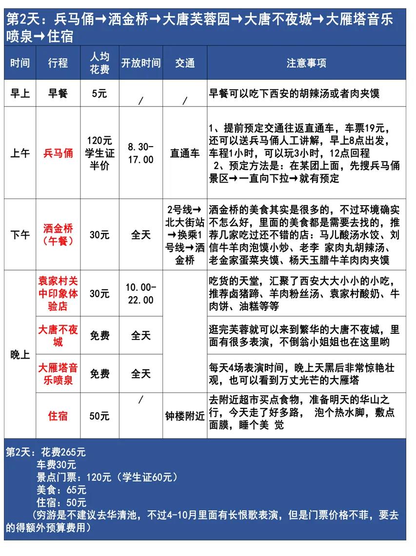
大家都知道,西安可不是一个穷游的城市,如何花600元在西安游玩3天2夜呢?今天别人家男朋友整理了,酸了酸了,快收藏哦,迟早都用的上哒,行程在图片啦,下面整理一下关于最近西安的一些注意事项哦

1、疫情政策目前西安针对低风险城市实行健康绿码+测体温中高风险区域需要携带48小时内的核酸检测证明西安目前属于低风险城市,离开西安回到自己的城市也不会被隔离2、出行携带:健康码:VX搜索:西安一码通,填写健康信息申领证件类:身份证、学生证护肤类:西安紫外线强、气候干燥,带好防晒霜和补水用品其他类:如果去华山一定带背包,爬山比较方便携带水和食物,平底鞋也是必备的3、天气:西安一般9月下旬开始降温,13-25度左右,10月份国庆后,最低只有8-9度,要带好秋季外套,出行前看下西安实时天气
4、住宿可以选在钟楼、大雁塔、回民街、小寨附近,挨着地铁2号线和4号线最方便啦
5、国庆等节假日高峰期,一定提前定好住宿和景点预约,尤其是陕西历史博物馆(周一闭馆,提前7-10天预约,建议早一点去取票,减少排队时间)
6、西安目前开放的景点:西安钟鼓楼大唐不夜城大唐芙蓉园西安城墙华清宫、长恨歌秦始皇陵博物馆陕西历史博物馆西安碑林博物馆华山大明宫国家遗址公园曲江海极地公园秦二世遗址公园
7、需要提前公粽号预约的景点:秦始皇兵马俑西安城墙(遇见城墙)钟鼓楼(西安本地宝)陕西历史博物馆大唐芙蓉园大雁塔(西安本地宝)华清宫西安碑林博物馆大明宫遗址华山(西安本地宝)壶口瀑布(陕西户口瀑布)
以上景点都推荐大家去哦,如果你不想这么累,要问来西安旅游最值得一去的景区是哪里?当然是位于大雁塔南广场的大唐不夜城了这里是西安乃至全国知名的步行街,已经成为古城最火的网红打卡地。漫步大唐不夜城,无论是身着唐装体验盛唐慢生活,还是品尝一口地道的唐风美食,亦或是买上几款文创好物送朋友,都能在不夜城的唐文化消费体验中,感受文化底蕴所带来的精神愉悦。夜晚绚丽的灯光和精彩绝伦的演出,一步一景的唐文化雕像和随处可见的互动装置,都是大唐不夜城盛唐生活的现实演绎,这些身临其境的视觉享受是,大唐不夜城独有的文化消费旅游体验,也是西安深厚历史文化和现代流行的沉浸式旅游体验融为一体具体提现,更是集视觉消费、情感消费、体验消费为一体的唐文化消费旅游,火遍全网的“不倒翁小姐姐”、“李白对诗送肉夹馍”就是明证,如果你来到西安,记得去大唐不夜城大打卡哦~









本文出自 喜人号 ,原文链接:https://www.sxir.cn/8147.html 。如若转载请注明出处。
成都太平胡同、如意胡同、兴仁胡同,古韵与现代并存
2023-01-17
宽窄巷子是成都一处很著名的景点,很多第一次来的游客会误认为是由两条巷子组成,但其实它是由三条巷子组成,分别是平行并列的宽巷子、窄巷子和井巷子。 宽窄巷子的格局形成于清朝,最初时的宽巷子名叫兴仁胡同,窄巷子名叫太平胡同,井巷子叫如意胡同(明德胡同)。辛亥革命以后,清朝总督赵尔丰随后交出政权,拆除了原有少城的城墙,一些达官贵人来此辟公馆、民宅, …
新疆唯一的一座木质高层历史建筑,得乾隆亲笔提名
2023-01-17
新疆的建筑,多以当地民族的特色建筑为准,尤其是历史建筑,更是突出了伊斯兰文化,但是西域自古以来就和中原王朝交往密切,所以在伊犁也有一个汉族宫廷特色的古城,叫做惠远古城。这个古城和其中的伊犁将军府共同诉说着西域和清庭之间的关系,吸引了很多历史爱好者的到来。 (伊犁将军府) 清朝时,为了西域的稳定,乾隆皇帝设置了伊犁将军府,以伊犁将军府为中心, …
撒玛坝梯田看云海,普者黑看夕阳
2023-01-17
今天是幸运的一天,在撒马坝我们看到了云雾,在普者黑看到了夕阳。 云南与北京可能相差1-2个时区,六点半,天还是漆黑一团,我们就开车去撒马坝景区,借助手机光,摸黑来到观景台。撒马坝梯田位于红河县城以南30多公里处,有梯田1.4万亩,连绵的梯田级数最长达4300多级,号称世界第一,有“不到撒马坝,不知梯田大”之美称,被评为“云南十大特色旅游新地标”。晨曦中的撒 …
世界上最大的5个人工瀑布是什么?
2023-01-17
神奇的大自然造就了许多鬼斧神工般的杰作,瀑布就是其中之一,它也被认为是世界上最壮美的自然景观!除了自然形成,世界上也有这样几个最大的人工瀑布,看起来十分壮观! 一、烈变国际广场瀑布酒店,这家酒店位于中国贵州,楼层总高有121迷,瀑布设计高度为108米。这个景观瀑布是用4台185千瓦的大型抽水泵将水抽至高层喷涌而下形成的,十分壮观! 二、裕廊飞禽公园, …
南京钟山和长沙岳麓山哪个名气更大更好玩?
2023-01-17
单从名气看,个人认为长沙岳麓山比南京钟山名气更大。 一、长沙岳麓山名气大的主要原因。 1、爱晚亭给岳麓山名气提升不少。 爱晚亭,是与安徽滁县醉翁亭、杭州西湖湖心亭、北京陶然亭公园陶然亭并称中国四大名亭。 杜牧“远上寒山石径斜,白云深处有人家。停车坐爱枫林晚,霜叶红于二月花”的诗句,为爱晚亭名气添彩。 1952年湖南大学重修,校长李达专函请毛泽东题写了“ …
山东分水龙王庙游玩介绍,免费进入与少林寺媲美
2023-01-17
龙王庙建于明朝永乐年间,有红墙、青瓦、飞檐和支架。大厅里有一尊龙王像。龙王像两侧有风神、玉神、帝爷等20多尊塑像,非常生动。其实,大厅里的牌匾也很生动。值得一看的是,这里有30多块不同书法的牌匾。它们都是明清名家制作的,非常珍贵。“龙王庙”前有一座戏楼,走廊在楼下。这种建筑布局在山东很常见。 元朝的首都是大都(今天的北京),但当时水运受阻,于是开 …
成都清源公园游玩介绍,全民健身和儿童活动综合性大场所
2023-01-17
成都是四川省的省会,这座城市的地理位置还是比较优越的,它是我们国家的历史文化名城,也是我们国家的最佳旅游城市,历史文化还是非常丰富的,成都的旅游资源也是非常的丰富,像成都的宽窄巷子还有四姑娘山以及都江堰等等都是非常受欢迎的,每年不管是五一还是国庆节都会有许多的外地游客前去打卡。不过今日有消息说在成都有一座公园正式开园迎客了。 这座公园就是成 …
宜春禅都文化博览园总投资8.5亿元,打造江西新地标
2023-01-17
宜春在江西还算是发展比较不错的城市,经济排名在中上游的位置,关于地标建筑还是有一定的话语权的,并且这几年宜春的旅游业“翻身”,为宜春带来了知名度,因此,人们对于宜春的地标建筑还是有一定的了解的。提起地标建筑宜春人脑海里关于现代化风格的最先想起来的就是“市花”华木莲城雕。华木莲是我国特有的单属种,意义非凡。 宜春禅都文化博览园 外形与莲花相似,是 …
河南省重点示范镇,芒山镇全国综合实力千强镇
2023-01-17
芒山镇大家听过吗,作为全国综合实力千强镇,实力非常强大,未来将会有更好的发展,是河南省的重点示范镇,一定会有它更强的实力,就是在这样的一个小镇,交通状况是怎么样的,一定非常便利,大家感兴趣的朋友,就可以跟随小编的步伐一起看看这里的交通状况是怎样的,未来会不会有更大的提升空间,为了城市的发展,让这里的发展更加优秀。 每个发展不错的地方,都会有 …
海南环岛自驾东线怎么玩?海南自驾游玩攻略
2023-01-17
海南环岛自驾东线怎么玩?一路想看湛蓝的海洋风光,看这篇就够了 白色的沙滩蓝色的大海 Day4、陵水县至五指山 今天虽然经过三亚,不过呢三亚是一个值得停靠几天的地方,停靠游玩的部分就跳过了,喜欢的多住几天,其实不住就直接当天到五指山住下来也可以,毕竟三亚的几个海湾好的海景酒店,价格都是贵的很。经过保亭,到达五指山就离开大海,进入热带气候的山区里了。 …
湖州莫干山镇游玩介绍,莫干山镇旅游欢迎你
2023-01-17
在我国的各个省区之中,浙江省一直都凭借着自己在各个领域内的优势保持着自身的领先地位,从经济体量上看,它始终处于全国前五名的位置,经济发展势头强劲;从人文历史上看,无论是春秋时期的吴越争霸还是从两宋时期展现的江南风韵,浙江一直都是我国地方昌盛的代表。在进入到21世纪的现在,浙江这个地方还是无数人十分向往之处,无论是求学、工作还是生活,它都能够 …
福建旅游景点推荐,湄洲岛值得一去
2023-01-17
我国是一个风景资源丰富的国家,境内的旅游资源是数不胜数,随着旅游业的发展与人们对生活水准的追求,不断的有新的旅游资源被发现,被挖掘,为游客提供了更多的选择。我国的旅游景点数量较多,因此便将其用1—5级分开来,最高的级别就是5A,4A和5A级的景区也是游客经常会去的景区,但是最高级还是5A,5A对于旅游景点来说是最高的荣誉,因此一座景区能够成为5A,可以说 …
西安湘子庙游玩介绍实拍照片
2023-01-17
湘子庙街,德福巷咖啡一条街,这巴掌打一点地方按说我是很熟。书院门常去,书院门对面的湘子庙也常走,但一次也没进过湘子庙。这就像我自认为对西安城墙也熟的很,但一次都没真爬过城墙一样(20岁以前从勿幕门和文昌门各爬过一次,但我觉得没买票不算)。 今天又路过湘子庙,突然有一种想进去看看的欲望,门口瞄了瞄好像也不要门票,心想进的试试,要是有人要门票我再出 …
云南腾冲和顺古镇简介,建于明朝的古镇
2023-01-17
我国有着十分悠久的历史,除了人工制造的,国内几乎每一个景点都至少有上百年的历史了,正是因为这样,我国也有着很多历史悠久的古镇,并且每个至今都存在了数百年。 众所周知,云南的景色很美,旅游业十分发达,每年都有很多游客到当地游玩,大多数游客到云南,是为了到大理古城、丽江古城等有名的古城游玩。 可是在云南还有着这样一个低调的古镇,已有600年历史,至 …
未来的台山将是粤西地区最有潜力发展的城市
2023-01-17
台山是江门市的代管市,市土面积3286.3平方公里,常住人口达96万,是江门地区市土面积最大的农林牧副渔业生产城市。 台山素有“全国第一侨乡”、“内外两个台山”之美誉,有160多万台山籍乡亲旅居海外及港澳等90多个国家和地区,是目前中国最多海外华侨的县级城里,市有有不少的华侨村,也有很多被村民叫做:“美国村”、“非洲村”、“澳州村”、“大马村”等村。 台山人才辈出, …
热门推荐




